王伊龙* 陈玮琪 叶瑾怡 周梦圆 江凌玲 刘东 邱宝山 高颖 赵一龙 李鹏飞
100050 北京首都医科大学附属北京天坛医院,神经病学中心;
北京脑科学与类脑研究中心;
国家神经疾病医学中心;
国家神经系统疾病临床医学研究中心;
首都医科大学人脑保护高精尖创新中心;
【关键词】脑龄;脑小血管病;认知功能障碍;STRIVE-2;微循环障碍;遗传
在这过去的2022年,国内外同僚在脑小血管病(cerebral small vessel disease,CSVD)领域中带来了许多新的突破、新的发现,推动了全球在CSVD的发病机制、诊断、治疗和预后等方面的发展,包括CSVD的最新国际影像诊断标准、临床试验规范、脑心微循环障碍、遗传代谢、预后、新的靶点寻找等。在新年伊始,让我们回眸2022年CSVD领域的重大突破,愿各位同僚在这新的2023年,百尺竿头更进一步。
4
脑心相通——冠脉微循环功能障碍与认知功能障碍有关(C3研究)
冠状动脉微循环功能障碍(coronary microcirculatory dysfunction,CMD)和CSVD有着共同的危险因素(年龄、高血压、糖尿病等),这些因素可能对心、脑的微血管床有共同的影响[26]。基于病理变化和危险因素之间的相似性,这两种情况之间存在着潜在的联系[27],但缺乏客观证据。2022年9月发表于European Heart Journal的一篇研究表明,冠心病患者CMD与CSVD影像学改变、脑血流动力学异常和显著认知障碍相关[28]。
研究纳入了67例冠脉疾病患者,对其进行冠脉生理功能评估、头MRI、经颅多普勒超声(transcranial doppler,TCD)和认知功能评估,以评估CMD与CSVD之间的关系。冠状动脉微循环功能的评价指标包括血流分数储备(fractional flow reserve,FFR)、冠脉血流储备(coronary flow reserve,CFR)和充血微血管阻力(hyperaemic microvascular resistance,HMR)。研究发现,CFR异常(<2.0)的患者存在较严重的白质高信号负担(43.2 vs 20.0%,P=0.044)。CFR与灰质体积、白质微结构损伤参数各向异性分数(fractional anisotropy,FA)均呈正相关(P=0.027和P=0.027),与白质微结构损伤参数平均扩散率(mean diffusivity,MD)、径向扩散系数(radial diffusivity,RD)呈负相关(P=0.032和P=0.029)。存在CMD的患者,其TCD检查结果中阻力指数(P=0.022)和搏动指数(P=0.043)较高,神经认知评估(简易智能状态评定表(Mini-Mental State Examination,MMSE)、Addenbrooke认知评估量表Ⅲ(Addenbrookecognitive examina Ⅲ,ACE-Ⅲ)中的注意力部分和连线测试A部分(Trail Making Test A,TMT-A)得分较低(图5)。

图5. C3研究流程图
在这项前瞻性研究中,研究者发现冠脉疾病患者中CMD的存在与CSVD相关变化有关,包括WMH、脑白质微结构损伤、灰质萎缩和脑血流异常。同时,也发现CMD与认知功能障碍相关,反映了认知功能的亚临床损害。这些发现支持这样的一个假设,心脏和脑的微循环功能障碍是影响CAD患者微循环功能重要环节。
5
拨云见日——脑小血管病的遗传、代谢病因探索
破译CSVD的遗传及代谢因素可以为CSVD的病理生理过程、生物学途径提供新的见解,从而有助于加速潜在药物靶点的发现。CSVD的遗传及代谢因素研究主要基于影像特征,尤其是WMH和腔隙。
2022年8月,Ferguson等人在Neurology Genetics杂志上发表了20万英国生物银行受试者中5个单基因CSVD基因罕见变异频率和表型相关性研究的结果[29]。研究通过对既往文献系统综述及ClinVar数据库确定了CTSA、TREX1、HTRA1和COL4A1/2可能致病的罕见。研究首先将与这些变异有关的表型及感兴趣的表型映射到UKB从英国医院入院、死亡记录和初级保健中关联的健康数据中使用的疾病编码系统。然后在具有199313名外显子数据的UKB参与者中,评估了以下内容:携带≥1种变异的参与者比例;疑似表型的外显率;使用二元(存在/不存在任何表型)和表型负担(参与者所拥有的表型数量的线性评分)方法,研究变异携带者状态和疑似表型之间的关联(图6)。
结果发现,在UKB参与者中,0.5%的人在研究基因中存在≥1个变异,主要是HTRA1和COL4A1/2的变异。根据入院和死亡记录,每个基因的变异携带者中有4%-20%具有相关的表型。如果将初级保健记录包括在内,这一比例将增加到7%-55%。与非携带者相比,COL4A1变异携带者具有更高比例的COL4A1相关表型及表型负荷(OR=1.29,P=0.006)。虽然在UKB人群中,单基因CSVD基因的假定致病罕见变异发生在1/200人中,但只有大约一半的变异携带者在健康数据中记录了相关的疾病表型。这与大多数既往报道的遗传表型关联并不一致,可能是由于外显率较低、高估了致病性、和/或统计效力有限。

图6. 英国生物银行受试者中单基因CSVD基因罕见变异频率和表型相关性研究
迄今为止,遗传学研究已报道了与CSVD相关的多种遗传变异,大多基于单个CSVD影像表型。鉴于CSVD的复杂性,复合表型(如WMH合并腔隙)可能比单表型更能代表CSVD。2022年6月,Mishra等人在Brain杂志上发表了基于CSVD极端表型基因分析揭示TRIM47为候选基因的结果[30]。本研究报告了关于极端复合CSVD表型(白质高信号和腔隙)的全基因组关联研究和全外显子组关联研究。基于17个具有MRI测量和全基因组基因分型数据(n=41326)、全外显子组测序(n=15965)或外显子组芯片(n=5249)数据的老年人群队列,分别为全基因组关联研究和全外显子组关联研究提供了13776和7079个极端CSVD样本。全基因组关联研究发现8个位点变异与极端CSVD相关,其中chr12q24.11位点此前未报道与任何CSVD的MRI标记物相关。全外显子组关联研究发现11个CSVD相关的位点,包括EFEMP1基因5’UTR区域(chr2p16.1)的常见变异和TRIM47基因(chr17q25.1)上的错义变异(表1)。孟德尔随机化表明CSVD严重程度与中风和AD风险增加存在因果关系。
研究表明TRIM47在大脑和血管中的表达与CSVD严重程度呈负相关。研究观察到TRIM47在小鼠分离的脑血管制剂中的富集,与文献显示在单细胞水平上脑内皮细胞表达TRIM47相一致。在人脑内皮细胞中通过小干扰RNA降低TRIM47表达后,内皮通透性增加(其是CSVD病理的一个重要标志)。总之,本研究全面的基因定位研究和初步的功能评估表明TRIM47在CSVD的病理生理中具有一定的作用,可能是未来体内探索和转化工作的重要候选者。
表1. CSVD极端表型全基因组关联分析与全外显子组关联分析CSVD

代谢组学有助于识别新的危险因素,以更好地了解发病机制和预测疾病进展及严重程度。代谢组学已成功应用于许多心血管和神经疾病,但是关于CSVD的研究很少。2022年7月,Harshfield等人在Brain杂志上发表了CSVD代谢组学特征相关研究[31]。研究基于两项前瞻性队列研究的624名有症状的CSVD患者数据。研究在基线时采集血清样本,对患者定期进行MRI扫描和认知测试,并进行长达14年的随访。使用超高效液相色谱-质谱仪和核磁共振波谱,从369个已注释的代谢物和54764个未注释的特征中获得了代谢和脂质组学特征,并分析了它们与CSVD严重程度的关系。研究中使用MRI CSVD标志物、认知和全因痴呆的未来风险评估疾病严重程度。
研究发现28种代谢物与CSVD影像标志物及认知相关(图7)。多种甘油磷脂和鞘磷脂水平降低与CSVD负荷增加相关,具体表现为WMH体积增加,平均弥散系数降低,归一化峰高,脑萎缩和认知损害。肌酸、FA(18:2(OH))和SM(D18:2/24:1)水平升高与腔隙数目增加、WMH体积增大和认知损害相关。基线水平较低的肉碱和肌酐水平与骨架化平均扩散率(peak width of skeletonized mean diffusivity,PSMD)的更高年化变化相关;脂蛋白亚类、氨基酸和外源性物质等25种代谢物与痴呆发病率相关。综上,研究结果显示了多个不同的代谢特征与CSVD影像标志物、认知和痴呆症有关。

图7. 基线时MRI标志物及认知参数与代谢产物水平升高(每1-SD)的相关性
6
眼见为实——人体病理证实PVS与CAA脑膜穿支β-淀粉样蛋白积聚相关
扩大的血管周围间隙(enlarged perivascular spaces,EPVS)常见于CSVD患者,该影像学表现反映了脑内可溶性废物的血管周围清除功能障碍[32]。2022年03月Abbott研究团队在ACTA NEUROPATHOLOGICA发表的一项研究探讨了EPVS的组织病理学特点,以及与CAA中的β-淀粉样蛋白(amyloid β-protein,Aβ)的相关性[33]。研究者共纳入了19例(平均死亡年龄74岁;64-88岁)经病理证实为CAA的尸检病例和5例(平均死亡年龄88岁;范围82-95岁)非CAA对照病例,该项目旨在评估临床诊断为CAA的MRI标记物及其潜在的组织病理学机制。研究者使用离体MRI、半自动分割和验证的基于深度学习的模型来量化与EPVS相关的组织病理学。研究发现EPVS主要位于穿通皮层小动脉的部分白质周围,其负荷与上覆皮层的CAA严重程度相关。此外,在EPVS单独受影响的血管中,平滑肌细胞显著减少,血管内Aβ积聚增加,并延伸至白质。上述研究结果与EPVS反映小动脉向外流动受损的理念一致,对理解血管周围清除机制有重要意义,类似机制在CAA和AD的病理生理学中也起着重要作用[34]。
MRI可见PVS的体内负荷与体外MRI负荷相关。活体MRI评估的MRI可见PVS程度,分别与离体MRI评估的严重程度呈正相关(CSO: Spearman's ρ=0.58,P<0.001;BG:Spearman ρ=0.20,P=0.039)。总的来说,该研究证实了既往研究,与非CAA对照组相比,CAA病例中CSO中MRI可见PVS的程度更高,但基底节区(basal ganglia, BG)中没有(图8)。此外,更为重要的是,在福尔马林固定一段时间后,离体MRI似乎始终能捕捉到PVS的程度。

图8. 活体(a, c, e, g)和离体(b, d, f, h) MRI-T2可见PVS
此外,MRI可见的PVS的严重程度在基底节和四个近侧白质区域的离体MRI上进行了额叶、颞叶、顶叶和枕叶等区域性评估(图9)。在体外MRI上,局部MRI可见的PVS严重程度与组织病理学上的EPVS面积相关。在组织病理学上,MRI可见的PVS对应于白质血管周围的间隙扩大。值得注意的是,大多数间隙似乎不是完全空的,而是包含细胞以及网状外观的细胞外基质,偶尔有含铁血黄素沉积物。离体组织3T-MRI扫描可见PVS区域评分与组织病理学上的EPVS面积百分比呈正相关(Spearman's ρ=0.408,P<0.001),上述结果表明离体MRI上的PVS可准确地反映组织病理学上的PVS扩大。此外,与非CAA患者相比,CAA患者存在组织病理学上更为严重的EPVS(P<0.001)。

图9. 体外MRI和组织病理学上EPVS的定量评分
在皮质EPVS在CAA患者的百分比面积明显高于非CAA患者。EPVS区域评分:0,无(MRI可见PVS);1,轻度(MRI可见PVS 1-5个);2, 适度(MRI可见PVS 6-10个);3,严重(MRI可见PVS>10个)。
EPVS与CAA严重程度呈正相关。研究者在CAA病例中使用线性混合效应(LME)模型。在模型中所有变量中,总CAA百分比面积和髓鞘稀疏对EPVS百分比面积有显著的正相关。总体最佳拟合的模型包括总CAA百分比面积(即皮质和软脑膜CAA合并)和髓鞘稀疏程度。研究发现白质中纤维蛋白阳性血管的百分比面积(血脑屏障渗漏的衡量标准)和皮质Aβ斑块的百分比面积(AD病理的衡量标准)对总CAA没有显著影响(图10)。皮质和软脑膜血管壁上Aβ的沉积,与潜在白质中的PVS增大有关,上述影响是由软脑膜CAA所驱动。

图10. 总体CAA、软脑膜CAA百分比面积与EPVS面积之间相关性
研究者利用高分辨率MRI-T2加权序列对PVS和PVS相关血管的MRI可见形态进行深入研究。体外3T-MRI和临床活体MRI相比,增加的空间分辨率可以更详细地追踪单个PVS及其相关血管。该研究观察到两个关键的现象:(1)在病变白质中发现EPVS围绕起源于脑膜表面的单个血管(即皮层穿通血管);(2)部分EPVS继续进入皮层,特别是在PVS扩大更严重的病例之中。
此项研究结果发现在经病理证实临床诊断为散发性CAA的人脑中,体内MRI可见PVS的负担反映了组织病理学上的EPVS严重程度。通过合并单支血管分析,证实皮质CAA的存在与基底白质中PVS增大之间的相关性。EPVS主要位于穿通皮质小动脉白质部分周围而非小静脉,其负担与CAA严重程度相关。而平滑肌细胞和血管功能的丧失,可导致血管Aβ的清除障碍和同一血管相连的血管周围的PVS增大(图11)。

图11. CAA EPVS机制的示意图表示
7
罪魁祸首——内皮BACE1通过紧密连接和eNOS损害脑小血管
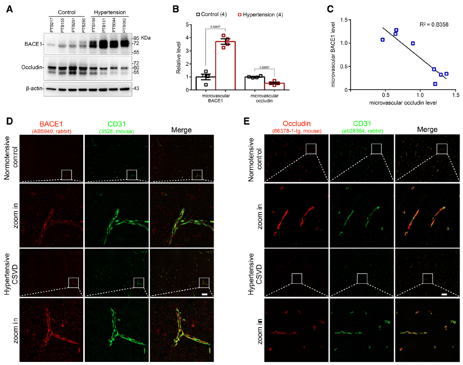
既往研究表明CAA或AD患者的脑血管中β位点淀粉样前体蛋白切割酶1(β-site-APP cleavage enzyme-1,BACE1)显著升高,提示血管BACE1可能参与了脑小血管损伤[35-37]。为进一步了解血管BACE1在脑血管损伤中的作用,中国科技大学神经退行性疾病研究中心的申勇教授团队通过结合细胞和分子技术、质谱、免疫染色方法和功能验证全面阐明血管源性BACE1潜在的病理机制[38]。
该研究首先观察到高血压患者大脑微血管中BACE1的表达增加了3.71倍(图12)。重要的是,研究者发现内皮细胞紧密连接蛋白occludin是一个内皮细胞BACE1的全新底物。BACE1通过切割occludin引起全长的occludin减少和产生occludin片段。BACE1升高引起的过度切割诱导了膜内caveolin-1的积累和随后caveolin-1介导的内吞作用,导致溶酶体降解其他紧密连接蛋白。同时,膜上caveolin-1增加了与内皮型一氧化氮合酶(endothelial nitric oxide synthase,eNOS)的结合,以及由升高的BACE1产生的循环Aβ的升高,导致eNOS活性的减弱,最终导致内皮功能障碍。此外,在内皮特异性BACE1转基因小鼠中,初始的内皮损伤会引起CBF的慢性减少、血脑屏障渗漏、微出血、tau蛋白过度磷酸化、突触丢失和认知障碍。相反,抑制异常的BACE1活性可以改善紧密连接蛋白损失、内皮功能障碍和记忆缺陷。
该研究建立了内皮细胞BACE1与脑小血管损伤之间新颖而直接的关系,揭示了内皮细胞BACE1异常升高是CSVD发病的新机制(图13)。

图12. 高血压患者脑组织中内皮细胞BACE1升高和occludin蛋白降低

图13. 内皮细胞BACE1通过紧密连接和eNOS损害脑小血管
欲知后续精彩,请听下回分解
参考文献:
26. Wassenaar TM, Yaffe K, Van Der Werf YD, et al. Associations between modifiable risk factors and white matter of the aging brain: insights from diffusion tensor imaging studies [J]. Neurobiol Aging, 2019, 80(56-70.
27. Berry C, Sidik N, Pereira AC, et al. Small-Vessel Disease in the Heart and Brain: Current Knowledge, Unmet Therapeutic Need, and Future Directions [J]. J Am Heart Assoc, 2019, 8(3): e011104.
28. Mejia-Renteria H, Travieso A, Matías-Guiu JA, et al. Coronary microvascular dysfunction is associated with impaired cognitive function: the cerebral-coronary connection study (C3 study) [J]. Eur Heart J, 2022,
29. Ferguson AC, Thrippleton S, Henshall D, et al. Frequency and Phenotype Associations of Rare Variants in 5 Monogenic Cerebral Small Vessel Disease Genes in 200,000 UK Biobank Participants [J]. Neurol Genet, 2022, 8(5): e200015.
30. Mishra A, Duplaà C, Vojinovic D, et al. Gene-mapping study of extremes of cerebral small vessel disease reveals TRIM47 as a strong candidate [J]. Brain, 2022, 145(6): 1992-2007.
31. Harshfield EL, Sands CJ, Tuladhar AM, et al. Metabolomic profiling in small vessel disease identifies multiple associations with disease severity [J]. Brain, 2022, 145(7): 2461-2471.
32. Abbott NJ, Pizzo ME, Preston JE, et al. The role of brain barriers in fluid movement in the CNS: is there a 'glymphatic' system? [J]. Acta Neuropathol, 2018, 135(3): 387-407.
33. Perosa V, Oltmer J, Munting LP, et al. Perivascular space dilation is associated with vascular amyloid-β accumulation in the overlying cortex [J]. Acta Neuropathol, 2022, 143(3): 331-348.
34. Van Veluw SJ, Biessels GJ, Bouvy WH, et al. Cerebral amyloid angiopathy severity is linked to dilation of juxtacortical perivascular spaces [J]. J Cereb Blood Flow Metab, 2016, 36(3): 576-580.
35. Cheng X, He P, Yao H, et al. Occludin deficiency with BACE1 elevation in cerebral amyloid angiopathy [J]. Neurology, 2014, 82(19): 1707-1715.
36. Rossner S, Lange-Dohna C, Zeitschel U, et al. Alzheimer's disease beta-secretase BACE1 is not a neuron-specific enzyme [J]. J Neurochem, 2005, 92(2): 226-234.
37. Bourassa P, Tremblay C, Schneider JA, et al. Beta-amyloid pathology in human brain microvessel extracts from the parietal cortex: relation with cerebral amyloid angiopathy and Alzheimer's disease [J]. Acta Neuropathol, 2019, 137(5): 801-823.
38. Zhou H, Gao F, Yang X, et al. Endothelial BACE1 Impairs Cerebral Small Vessels via Tight Junctions and eNOS [J]. Circ Res, 2022, 130(9): 1321-1341.

声明:本文仅供医疗卫生专业人士了解最新医药资讯参考使用,不代表本平台观点。该信息不能以任何方式取代专业的医疗指导,也不应被视为诊疗建议,如果该信息被用于资讯以外的目的,本站及作者不承担相关责任。
我要留言