近日,中国医学科学院阜外医院杨逸成博士在ESC 2024大会上汇报了2项肺动脉高压研究,针对特发性肺动脉高压(IPAH)和先天性心脏病相关肺动脉高压(CHD-PAH)提出了新的管理模式以及可能的干预手段,并获得了由ESC Working Group on Pulmonary Circulation & Right Ventricular Function 颁发的Award以及500欧元的奖励。
1.靶向蛋白质组学提升对IPAH患者的管理
研究背景和目的
IPAH是一种病因不明的肺动脉高压特殊亚群,其特点是进展快、预后差。当前靶向药物仍无法逆转疾病的发生发展,对IPAH患者及时且有效的病情监测和评估尤为关键。特异性血浆生物标志物在疾病的管理中发挥重要作用,能有效监测病情变化情况,然而当前仅依赖BNP或NT-proBNP,这些指标虽能反映心功能,但由于IPAH发病机制的复杂性,不能及时响应病情的变化情况。
本研究旨在利用靶向代谢组学技术筛选新的特异性血浆生物标志物,并评估其对IPAH简易预后预测模型的提升效能。
研究方法
使用Olink靶向蛋白检测技术,测量IPAH前瞻性队列患者的92种免疫炎症相关血浆蛋白。通过变量筛选明确不同预后患者间的差异蛋白,通过机器学习方法构建预后预测模型,包括基于血浆蛋白的Olink模型、基于临床简易预后评估模型和综合模型。
研究结果
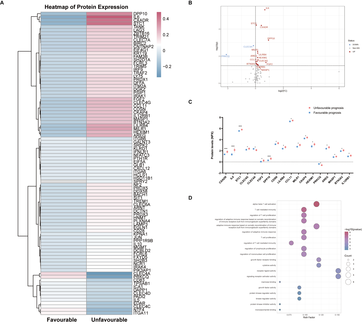
总共纳入来自中国医学科学院阜外医院的169例IPAH确诊患者,平均随访时间2.4±0.9年。主要终点定义为死亡、因心力衰竭而再次住院和疾病恶化(WHO-FC高于基线、6MWD下降至少15%或症状加重)的复合终点。在随访期间内,57例(33.7%)患者发生终点事件,包括29例死亡。
研究发现共有18种蛋白在有或无终点事件的IPAH患者中表现出差异。综合多种变量筛选方法明确Top 3差异蛋白,分别为STC1、CXADR和IL6,其均与IPAH病情严重程度高度相关。随着患者危险分层的增加,其浓度呈上升趋势。生存分析、限制性立方样条和多变量Cox回归分析显示,STC1、CXADR和IL6水平升高均与终点事件的发生风险增加相关(STC1:HR=3.474, P=0.030;CXADR:HR=1.602, P=0.021;IL-6:HR=1.883, P<0.001)。

图1. 无终点事件和有终点事件IPAH人群的差异蛋白

图2. CXADR、IL6和STC1与危险分层和IPAH患者预后的相关性
研究深入探讨筛选出来的三种Olink蛋白是否在IPAH患者的临床管理中能发挥更重要作用。我们通过逻辑回归、支持向量机、决策树、随机森林、XGBoost和AdaBoost等方法,比较了临床模型和Olink模型的预测能力。仅包含6MWD、NT-proBNP和WHO-FC的临床模型平均AUC为0.626,加入Olink蛋白后能显著提升预后预测的效能,平均AUC提升至0.746。同时,仅包含Olink蛋白的模型预测预后的能力也令人较为满意,平均AUC达到0.743。

图3. 不同模型和不同算法的AUC展示
研究结论
血浆中高水平的STC1、CXADR和IL6与IPAH患者严重的临床表型和不良预后风险增加相关。这些血浆蛋白可显著改善已有临床模型的预后效能,为IPAH患者更加高效的临床管理提供新手段。
2.抑制Fibulin5改善CHD-PAH
研究背景和目的
不可逆性CHD-PAH的特征是肺动脉平滑肌细胞(PASMCs)不受控制的增殖和进行性的肺血管重构,其造成了很大的疾病负担,特别是在亚洲、非洲和中东等地区。然而,目前对CHD-PAH的具体发病机制仍未完全知晓,临床上还缺乏有效的治疗手段。Fibulin 5是纤维蛋白家族的一员,参与调节血管平滑肌细胞的表型,在细胞增殖、运动和侵袭等过程中发挥重要作用。我们推测Fibulin 5可能是CHD-PAH中调节肺血管重构的重要因素之一,因此本研究探讨了Fibulin 5是否调控CHD-PAH的发生发展。
研究方法

研究结果
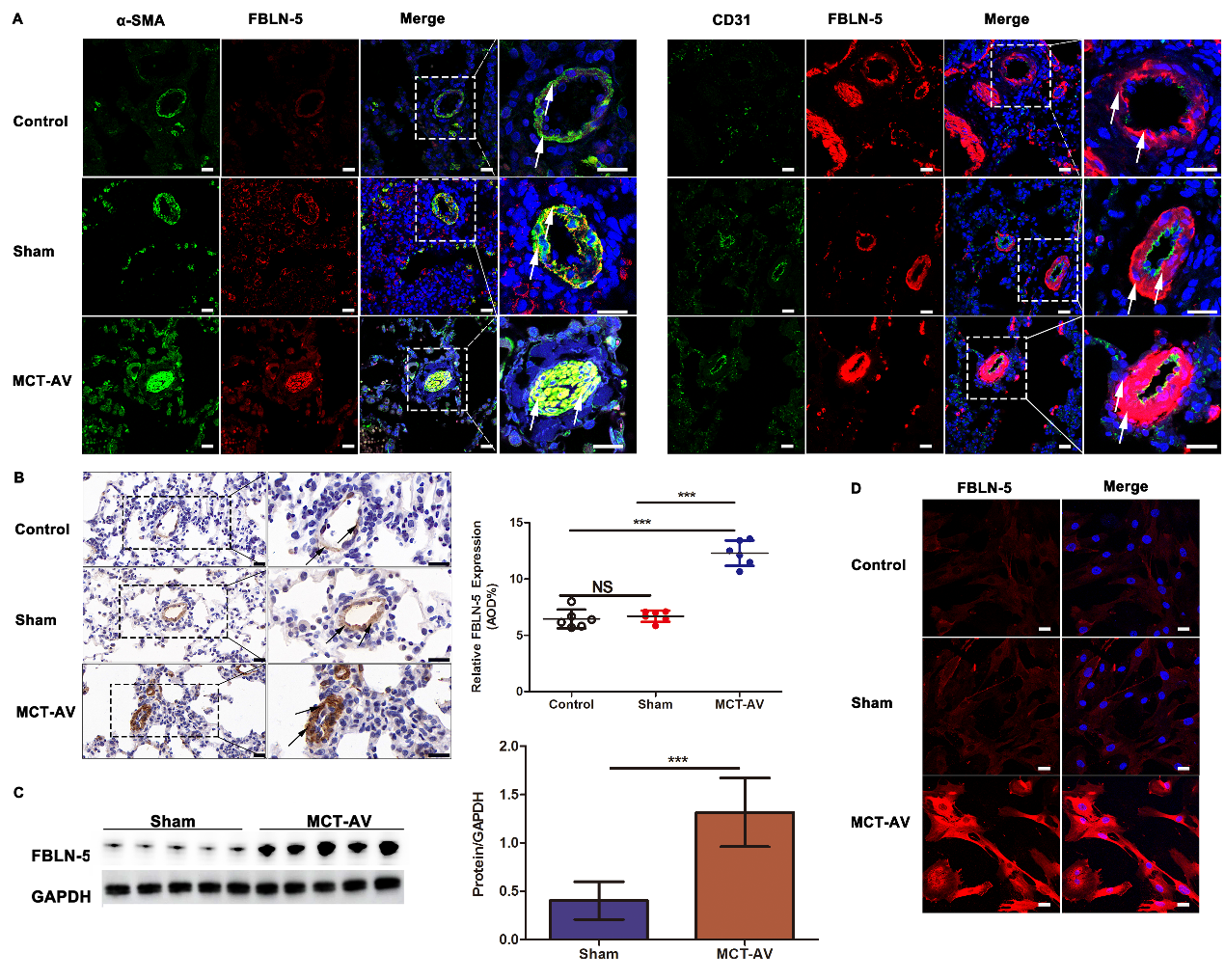
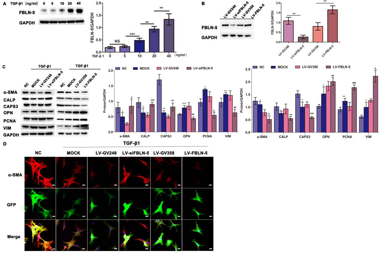
CHD-PAH患者和分流相关PAH大鼠模型中PASMCs的Fibulin5表达明显升高。过表达Fibulin 5可促进TGF-β1诱导的人源型PASMCs功能障碍和表型转换,并可被PI3K/AKT抑制剂LY294002逆转,提示TGF-β1/PI3K/AKT信号激活在PASMCs表型转换、增殖和迁移中的重要作用。此外,在动物模型体内通过抑制Fibulin5的表达能改善分流相关PAH大鼠的血流动力学参数及其肺血管重构。

图1. Fibulin5的表达在CHD-PAH患者的PASMCs中显著上升

图2. Fibulin5的表达在分流相关PAH大鼠PASMCs中显著上升

图3. Fibulin 5促进TGF-β1诱导的PASMCs的功能障碍和表型转换

图4. 抑制Fibulin 5的表达改善分流相关PAH大鼠的血流动力学和肺血管重构
研究结论
过表达Fibulin 5可激活TGF-β1/PI3K/AKT信号通路促进PASMCs的功能障碍和表型转换,从而导致肺血管重构,抑制Fibulin5的表达可能是CHD-PAH的潜在治疗策略。


杨逸成博士在ESC 2024大会上汇报研究结果
专家简介

熊长明
医学博士,心内科主任医师、教授,博士生导师;
阜外医院呼吸与肺血管疾病中心副主任、国家心血管病中心肺动脉高压专科联盟副理事长等;
作为通信作者或核心专家参与制定我国多部肺血管领域的指南或共识,主持和参加20多项国家级和省部级课题;在国内外发表论文180篇;主编或参编23部论著;
荣获卫生部科技进步三等奖、北京医学科技奖三等奖、教育部高等学校科学研究优秀成果奖一等奖等。
%7e2.jpg)
杨逸成
内科学(心血管病方向)博士;
研究方向为肺动脉高压和右心系统疾病的临床和机制探索。以第一作者/共同第一作者发表SCI论文20篇(被引数近200 次),其中IF>20分的2篇,参与多次国内外学术交流;
荣获APSR学术教育奖、学术竞赛国家级二等奖、国家奖学金、优秀学生等多项国际、国家和省部级奖项;
以学生身份主持基金2项。
我要留言